节能协会

文件通知

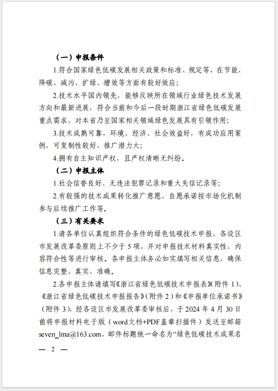
省发展改革委关于征集绿色低碳技术的通知

1711420632925.png

1711420706735.png

1711420729678.png

1711420754238.png

1711420771361.png

1711420792289.png

1711420809753.png

1711420824868.png

1711420843852.png

1711420859442.png

1711420949260.png

1711421199116.png

1711421219846.png

1711421241219.png

1711421260889.png



节能协会 节能协会 节能协会 节能协会 节能协会